日前,部分招生单位发布了27研考初试调整的信息,一起来看看。同时提醒大家,要关注招生单位发布的考试相关动态,及时调整备考安排。吉林师范大学
西华师范大学
西安工业大学
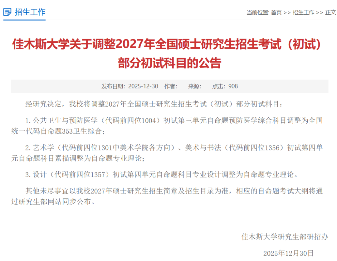
佳木斯大学
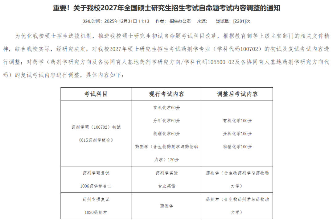
沈阳药科大学
中南财经政法大学
来源:研招网
审核:盛呈燕
日前,部分招生单位发布了27研考初试调整的信息,一起来看看。同时提醒大家,要关注招生单位发布的考试相关动态,及时调整备考安排。吉林师范大学
西华师范大学
西安工业大学
佳木斯大学
沈阳药科大学
中南财经政法大学
来源:研招网
审核:盛呈燕





长按识别二维码,关注狼山信息
阅读:10万+
上拉无限加载最新资讯↑
© 2024 狼山信息 版权所有