重磅消息!继通州、如皋之后,海安自建房新规也正式出台了!刚刚海安市人民政府网发布《市政府关于印发海安市农村宅基地和住房 建设管理办法的通知》,对海安农村自建房作出规范性管理!政策要点规划与建设要求:强调农村住房建设必须符合国土空间总体规划与村庄规划,明确了不同区域(如城镇开发边界内外)的建房政策导向,并对建设安全、相邻关系处理等提出了原则要求。
宅基地申请与分户标准:重申“一户一宅”原则,细化了允许分户申请建房的具体情形和不予批准分户的情形,明确了宅基地面积标准(不满4人户不超过120㎡,4人及以上户不超过135㎡)及核减规则。
农村村民符合下列情形的,可以申请分户:(一)有两个及以上本集体经济组织成员子女的家庭,因子女结婚增加人口的;(二)夫妻离婚经判决或调解有房屋居住权的;(三)法律法规规章政策规定可以分户的其他情形。
有下列情形之一的,分户申请不予批准:(一)户籍不在本集体经济组织的;(二)子女属于独生或虽非独生但均未因结婚使户籍中增加人口的;(三)夫妻假借离婚为名,骗取分户的;(四)属于其他法律法规规章政策规定的不得分户的。
建设程序与质量管理:规定了从规划许可、用地审批到竣工验收的全链条建设程序。
强调了农房设计、施工的质量安全要求,严格落实国家和省关于“农村新建自建房原则上不超过3层”的规定。
申请审批流程:详细列出了申请所需材料清单,规范了从村(居)委会受理、公示、镇(街道)牵头部门联合审核到镇(街道)审批发证的具体步骤,并列明了十三种不予批准宅基地和住房建设申请的情形。
海安此次出台新规,规范全市农村宅基地和住房建设管理,将有力地保障农民住房安全,改善农村人居环境,明确建房审批程序,落实监管责任,强化规划引导,严格执行“一户一宅”和建新拆旧要求,促进土地节约集约利用,推动乡村振兴战略实施,为农村村民提供规范、安全、舒适的住房建设管理制度保障。
未来,自建房管理可进一步与宅基地改革、乡村产业发展、人居环境整治等政策协同,成为推动城乡融合发展的重要切入点。
政策全文如下:海安市农村宅基地和住房建设管理办法第一条为了进一步加强农村宅基地和住房建设管理,规范审批程序,保障建设安全,营造舒适宜居环境,根据《中华人民共和国城乡规划法》《中华人民共和国土地管理法》《中华人民共和国农村集体经济组织法》《农业农村部 自然资源部关于规范农村宅基地审批管理的通知》(农经发〔2019〕6号)和《中共江苏省委农村工作领导小组办公室 江苏省农业农村厅 江苏省自然资源厅关于加强和规范农村宅基地管理工作的通知》(苏农经〔2020〕11号)等法律法规和政策规定,结合本市实际,制定本办法。
第二条 本行政区域内农村村民新建、翻建、改(扩)建住房以及相关监督管理等活动,适用本办法。
第三条 本办法所称农村村民是指具有海安市农村集体经济组织成员资格的人员。
本办法所称农村宅基地是农村村民用于建造住宅及其附属设施的集体建设用地,包括住房、附属用房和庭院等用地。
第四条 市农业农村局负责农村宅基地改革和管理有关工作,建立健全宅基地分配、使用、流转、违法用地查处等管理制度,完善宅基地用地标准,指导宅基地合理布局、闲置宅基地和闲置农房利用;组织开展农村宅基地现状和需求情况统计调查,定期向市资源规划局通报农民建房新增建设用地需求;参与编制国土空间总体规划。
市资源规划局负责土地利用计划、确权登记颁证、农用地转用审批手续办理等工作,指导各镇人民政府(街道办事处)〔以下简称:镇(街道)〕做好国土空间总体规划、村庄规划的编制等工作。
市住建局负责组织编制农房设计方案图集供村民选用,指导各镇(街道)做好农房建设质量和安全管理工作。
市数据局负责核发乡村建设规划许可证,可以委托各镇(街道)审核发放。
市财政局负责研究整合村庄规划建设方面的资金扶持政策。
市民政局、交运局、水利局、生态环境局、城管局等有关部门按照各自职责,做好宅基地和住房建设管理有关工作。
第五条 各镇(街道)负责本辖区农村宅基地和住房建设的管理、监督和服务工作,统筹安排宅基地用地规模和布局,满足合理的宅基地需求。
村(居)民委员会协助相关市级部门及镇(街道)做好农村宅基地和住房建设管理工作。
第六条 农村宅基地和住房建设应符合国土空间总体规划、村庄规划。
鼓励农村村民在村庄规划的居民点联建、统建住房。
城镇开发边界范围外规划发展村庄,农村村民可申请翻建、改(扩)建、新建住房。
城镇开发边界范围外一般村庄,原则上不再审批新增宅基地,农村村民可到规划发展村庄内申请新增宅基地;不愿意去规划发展村庄的,可按规定标准申请翻建。
城镇开发边界范围内,原则上不得翻建、改(扩)建和新建住房,积极引导实行预搬迁。
第七条 农村住房建设应当符合国家建筑安全规定,且不得影响消防、防洪、交通,不得妨碍城乡基础设施、公共设施建设及占用公共绿地,并妥善处理好相邻关系。
建筑布局、间距、退让等按建筑管理的标准规范执行。
第八条 农村村民一户只能拥有一处宅基地,坚持一户一宅,经批准易地建造住宅的,应当严格按照“建新拆旧”要求将原宅基地交还原农村集体经济组织。
宅基地面积标准为:不满4人户,每户不超过120平方米;4人(含4人)以上户每户不超过135平方米。
房屋占地面积不得超过宅基地审批面积。
现有宅基地超过规定标准的,申请翻建、改(扩)建、新建房屋时,需按规定核减。
第九条 农村村民符合下列情形的,可以申请分户:(一)有两个及以上本集体经济组织成员子女的家庭,因子女结婚增加人口的;(二)夫妻离婚经判决或调解有房屋居住权的;(三)法律法规规章政策规定可以分户的其他情形。
有下列情形之一的,分户申请不予批准:(一)户籍不在本集体经济组织的;(二)子女属于独生或虽非独生但均未因结婚使户籍中增加人口的;(三)夫妻假借离婚为名,骗取分户的;(四)属于其他法律法规规章政策规定的不得分户的。
第十条 农村住房建设管理严格执行规划许可、用地审批、定位放线、质量安全管理、竣工验收等建设程序。
第十一条 农村住房设计和施工应符合国家现行抗震设防等有关质量安全标准的要求,新建住房原则上不超过三层。
鼓励选用政府部门提供的农房设计方案图集,委托乡村建设工匠或具备资质的施工企业施工。
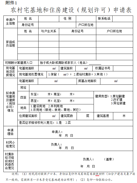
第十二条 农村村民申请宅基地和住房建设,应当提交以下材料,并对材料的真实性负责:(一)农村宅基地和住房建设(规划许可)申请表;(二)身份证和户籍证明材料;(三)原有土地使用权属证明材料;(四)原有房产权属证明材料;(五)农村宅基地使用承诺书;(六)拟建住宅与相邻建筑毗连或者涉及到公用、共用、借墙等关系的,应当提供征求相邻建筑所有权人意见的书面材料;(七)法律法规规章政策等规定的其他材料。
第十三条 农村村民申请宅基地和住房建设,按下列程序报批:(一)农户申请。
申请人以户为单位向所在地村(居)民委员会提出宅基地和住房建设书面申请,并提供第十二条规定的材料。
(二)村(居)民委员会初审。
村(居)民委员会召开村民小组会议或村(居)民代表会议讨论宅基地和住房建设申请,并在拟建房位置周边显目位置公示,公示期15日。
期满后无异议并符合本办法规定的,由村(居)民委员会签署意见,属于分户后申请住房建设的,由村(居)民委员会出具证明材料。
审查通过的,由村(居)民委员会签署意见,报送各镇(街道)。
(三)镇(街道)审批。
各镇(街道)负责宅基地和住房建设的牵头部门收到村(居)民委员会报件后,及时会同相关部门开展现场查验、资料审核,提出联合审核意见。
各镇(街道)根据联合审核意见进行审批(高新区管委会对属地街道办事处审批结果进行复核),发放《农村宅基地批准书》,根据市数据局的委托一并核发《乡村建设规划许可证》。
(四)开工查验。
建房户建设开工前,各镇(街道)应当组织村(居)民委员会、建房户、施工承揽人等到场履行放线验线手续,划定宅基地和拟建房屋具体位置、四至范围等。
建房户未取得《农村宅基地批准书》《乡村建设规划许可证》,镇(街道)不得组织放线验线。
第十四条 有下列情形之一的,宅基地和住房建设申请不予批准:(一)不符合国土空间总体规划、村庄规划或其他相关规划的;(二)宅基地所在区域已列入征收范围的;(三)依法划定的需要禁止、控制建设范围的;(四)将原住宅或宅基地出售、出租、赠与他人以及改变用途的;(五)自愿退出原有宅基地和房屋,再申请的;(六)将家庭成员中部分农业人口迁出,在迁入地申请的;(七)全家户口虽已合法迁入,但原籍住宅用地尚未退还原集体经济组织的;(八)不符合分户条件以分户名义申请宅基地的;(九)虽然符合分户条件,但原宅基地面积已达到分户后标准且无法退出多余宅基地的,因夫妻离婚的分户除外;(十)未成年的子女作为申请人单独申请的;(十一)住宅拆迁后已安置的,或自愿放弃宅基地权利并已按政策享受优惠的;(十二)离婚一方自愿放弃法定应得宅基地和房产权利,再申请的;(十三)法律法规规章规定其他不得批准建住宅的情形。
第十五条各镇(街道)根据宅基地和住房建设批准情况,建立健全监督机制,加强住房建设全过程监管。
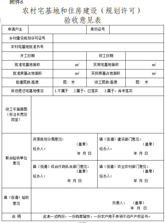
建房完工后,各镇(街道)牵头部门组织相关部门现场验收,检查农户是否按照批准面积、四至等要求使用宅基地,是否按照批准面积、规划和住房设计要求建设住房,是否将拆旧建新的原宅基地和住房拆除到位,并出具验收意见。
同时将村民宅基地建房材料规范整理、及时归档。
供水、供电单位可在建设过程中先预批准接水、接电管网建设,农户通过联合验收后对新建农房正式通水、通电。
通过验收的农户,可以向不动产登记部门申请办理不动产登记。
第十六条 各镇(街道)要建立健全监管机制,加强对农村用地建房的动态巡查,落实违法建设防控责任,及时发现和依法处置涉及宅基地使用和住房建设的各类违法违规行为,防止产生新的违法违规行为。
市农业农村局、资源规划局等部门按各自职责履行业务指导和监督检查责任。
第十七条 相关工作人员在宅基地和住房建设审批管理过程中玩忽职守、滥用职权、徇私舞弊的,或者发现违法行为不及时报告以及不予查处的,依法给予处分;构成犯罪的,依法追究刑事责任。
第十八条 本办法自2026年3月1日起施行,有效期至2031年2月28日。
附件:1.农村宅基地和住房建设(规划许可)申请表2.农村宅基地使用承诺书3.农村宅基地和住房建设(规划许可)审批表4.中华人民共和国乡村建设规划许可证5.农村宅基地批准书6.农村宅基地和住房建设(规划许可)验收意见表附件2农村宅基地使用承诺书因(1.分户新建住房 2.按照规划迁址新建住房 3.原址改、扩、翻建住房 4.其他)需要,本人申请在 镇(街道) 村 组使用宅基地建房,现郑重承诺:1.本人及家庭成员符合“一户一宅”申请条件,申请材料真实有效;2.宅基地和建房申请经批准后,我将严格按照批复位置和面积动工建设,在批准后 个月内建成并使用;3.新住房建设完成后,按照规定 日内按要求拆除旧房,并无偿退出原有宅基地交还集体(易地新建)。
如有隐瞒、提供虚假材料或未履行承诺,本人愿承担一切经济和法律责任。
承诺人: 年 月 日添加下方“韩一哥”拉你进“南通买房交流群”▼- End -温馨提示:由于公众号平台推送规则改变,若您不想错过我们的内容,记得读完点一下“赞”和“在看”,并点击左上角为我们“标星”!这样,您就能准时收到每一次的推送啦,我们不见不散!免责申明:1/本文来源南通楼市网,仅供参考。
如因阅读文章,对您购房行为产生损失,平台不承担相关责任;如果您继续阅读文章,则视为已知晓认可该声明。
2/添加微信nt36511,拉你进买房交流群。
因微信公众号规则改变点“赞+在看”才能及时收到推送哦







