爱好纪念币收藏的朋友注意啦!一年一度的生肖纪念币、纪念钞预约兑换即将开始马年贺岁币将于1月13日22时启动预约马年贺岁钞将于1月13日22时30分启动预约感兴趣的快来预约吧2026年贺岁纪念币/纪念钞双色铜合金纪念币和纪念钞✅纪念币图案正面图案:双色铜合金纪念币正面图案为“中国人民银行”、“10元”字样,汉语拼音字母“SHIYUAN”及年号“2026”,底纹衬以团花图案。
背面图案:双色铜合金纪念币背面图案为中国传统剪纸艺术与装饰年画元素相结合的马形象,衬以花灯和萱草图案,币面左侧刊“丙午”字样。
图源:中国人民银行,下同✅纪念钞图案正面图案:正面主景为马的造型图案,上方为中华人民共和国国徽、“中国人民银行”、篆书“马”字印章,下方依次为光彩光变面额数字“20”与汉字“贰拾圆”、动感全息图案、透明视窗、盲文面额标记和冠字号码。
背面图案:纪念钞背面主景为儿童欢庆锣鼓图案,辅以蒙古包装饰图案,上方为面额数字“20”、汉语拼音字母“YUAN”,下方为花卉与动感全息图案、年号“2026年”、行长章、面额数字“20”、“中国人民银行”汉语拼音和蒙、藏、维、壮四种民族文字的“中国人民银行 贰拾圆”字样。
✅面额、规格、材质及发行数量双色铜合金纪念币面额10元,直径27毫米,材质为双色铜合金,发行数量为1亿枚(含留存历史货币档案1万枚)。
纪念钞面额20元,票面长145毫米,宽70毫米,采用塑料材质,发行数量为1亿张(含留存历史货币档案2万张)。
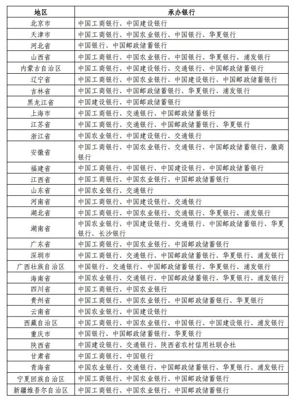
具体发行工作安排如下:承办预约兑换工作的银行业金融机构中国工商银行、中国农业银行、中国银行、中国建设银行、交通银行、中国邮政储蓄银行、华夏银行、浦发银行、徽商银行、长沙银行、陕西省农村信用社联合社(以下统称承办银行)共同承担2026年贺岁双色铜合金纪念币和纪念钞的预约兑换工作。
江苏预约兑换银行:中国工商银行、交通银行、中国邮政储蓄银行、华夏银行各地区具体安排如下↓预约入口:各银行官网想要直达预约入口可长按识别下面二维码关注【南通本地宝】微信公众号在后台聊天框回复【马】即可直达关注“南通本地宝”南通预约兑换网点华夏银行中国邮政储蓄银行交通银行中国工商银行预约方式✅预约时间2026年贺岁币预约期为2026年1月13日22时至2026年1月14日24时;2026年贺岁钞预约期为2026年1月13日22时30分至2026年1月14日24时。
2026年贺岁双色铜合金纪念币和纪念钞每人只能各预约一次。
✅预约兑换限额2026年贺岁双色铜合金纪念币每人预约、兑换限额为20枚。
2026年贺岁纪念钞每人预约、兑换限额为20张。
✅兑换安排承办银行于2026年1月20日至1月26日办理2026年贺岁双色铜合金纪念币和纪念钞预约兑换。
公众可按照约定的时间,持在预约系统中登记的有效身份证件,前往约定的承办银行网点办理预约兑换业务。
若本次预约未兑换,相关信息将被记录,并影响下一次普通纪念币兑换,请预约成功的公众按时办理兑换。
更多贺岁纪念币/纪念钞预约攻略发行公告/预约入口可以直接扫描下方二维码查看哦











